兰州大学网络教育 2020年春季招生简章
兰州大学网络教育
2020年春季招生简章
一、学校简介
兰州大学创建于1909年,是教育部直属的全国重点综合性大学,学科门类齐全,特色鲜明。2017年入选国家“双一流”建设高校名单(A)类,2000年经教育部批准开展现代远程教育。
二、招生层次及专业


注:最短学习期限是从在教育部正式注册学籍后开始算起(春季为3月1日;秋季为9月1日),不含毕业发证时间。
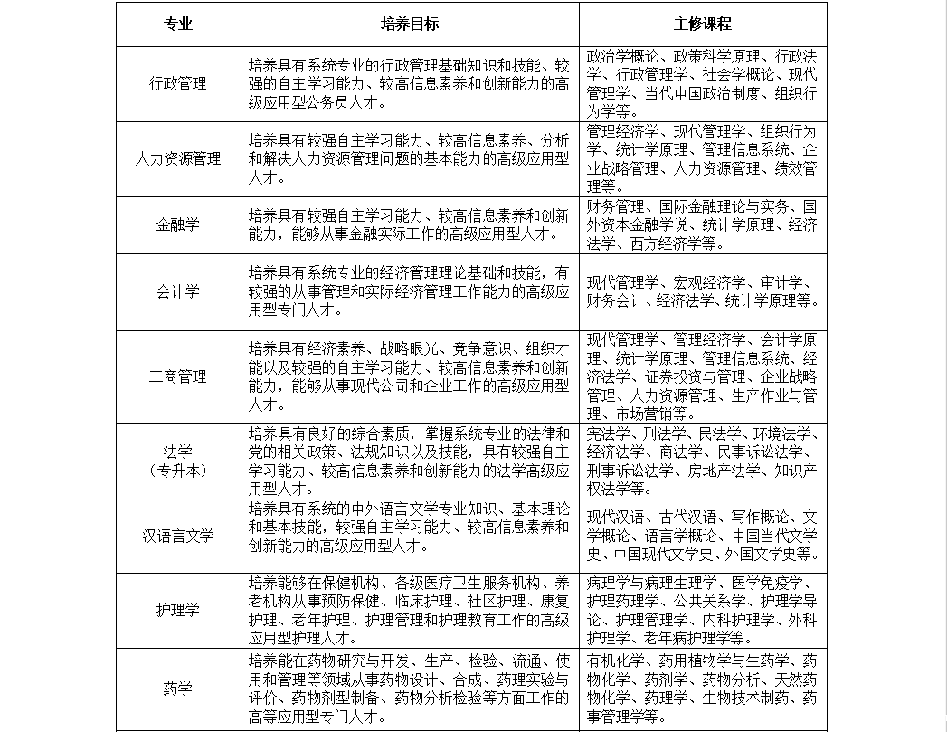
三、课程设置


四、招生对象
拥护中国共产党的领导,思想进步,品德优良,诚实守信,遵纪守法,国家承认学历的各类高、中等学校在校生以外的从业人员和社会其他人员,年满18周岁。
五、招生条件
高起本:具有高中、中等专业学校、职业技术学校毕业证书或同等学力的人员。报考护理专业的考生须取得国家认可的普通中专相应专业学历证书,且具有省级卫生行政部门颁发的护士资格证书;报考药学专业的考生须为从事医药相关行业的在职人员,应提供省级卫生行政部门颁发的医药类相关执业资格证书或在职证明。
专升本:具有普通高校、成人高校、职业技术学院、网络院校及自学考试机构颁发的国民教育系列大学专科(及以上)毕业证书的人员。报考护理学专业的考生应取得国民教育系列护理专业专科毕业证书,且具有省级卫生行政部门颁发的护士资格证书;报考药学专业的考生须为从事医药相关行业的在职人员,应提供省级卫生行政部门颁发的医药类相关执业资格证书或在职证明。
报读学生原毕业证书取得时间不得晚于2020年3月1日。
六、报名办法
报名时间:2019年12月—2020年3月
报名方式:
网上报名和现场报名。
①采用网上报名者,登录学院网站(http://dec.lzu.edu.cn)点击“网络教育”入口选择“招生专栏”,通过“网上报名”选择工作所在地学习中心进行报名,在报名截止前, 须携带相关报考材料到学习中心进行现场确认,否则报名无效。
②采用现场报名者,携带相关报考材料到学习中心办理报名手续。
注:新生核心数据须通过身份证识别器采集。
报考材料:
①身份证、毕业证(原件);
②报考护理、药学专业的考生需提供相关执业资格证(原件)和在职证明(原件);
③报考专升本的学生需提供原学历的学历认证报告或网查结果(网址:https://www.chsi.com.cn)。
报名考试结束后,考生须认真核对《兰州大学网络教育新生入学登记表》中的各项信息,并签字确认。
注:《兰州大学网络教育新生入学登记表》必须由学生本人签字确认,学习中心进行严格审核。学籍一经注册,学生核心数据(包括姓名、性别、民族、出生年月日、身份证号、照片等有关身份证上的信息)将不予勘误。
报名地点:兰州大学网络教育各学习中心(名单附后),详细内容见学院网站(http://dec.lzu.edu.cn)。
七、免试条件
符合下列条件,可免试入学:
已具有国民教育系列本科及以上学历报考任何层次的考生,可免试入学。
符合下列条件,可免考部分科目:
①入学注册时年龄满40周岁的考生,入学考试可免考“英语”或者“大学英语”。
②获得全国公共英语等级考试(PETS)三级及以上级别证书者、省级教育行政部门组织的成人教育学位英语考试合格证书者,可免考“英语”或者“大学英语”。
③户籍在少数民族聚居地区的少数民族学生,可免考“英语”或者“大学英语”。
凡不符合上述免试入学条件者,均须参加由兰州大学组织的入学考试。
八、入学考试
考试方式:机试
考试时间:具体时间咨询当地学习中心
考试地点:兰州大学网络教育各学习中心
九、录取注册入学
录取:学院按照考生成绩择优录取。考生可通过学院网站或当地学习中心查询录取结果。
注册:被录取的考生持录取通知书在规定时间内到当地学习中心办理注册手续。逾期一个月不办理注册交费手续者,取消入学资格。
入学:新生入学时间咨询当地学习中心。
十、收费标准及交费方式
收费标准:经甘肃省物价部门核准,学费标准为每学分65元-80元。具体收费标准咨询所报考的学习中心或拨打电话:400-0931-212。
交费方式:按学年缴费。
十一、学习形式
学生在教师指导下通过网络课件以及配发的纸质教材、导学材料等教学资源进行网上自主学习、提交作业和预约考试等,同时通过移动APP、在线辅导等多种形式参加实时或非实时辅导答疑和讨论。
十二、课程考试
教学计划规定的课程由学院组织考试。
十三、毕业、结业、学位及证书
学生在学习期限内修完教学计划规定的课程,并通过教育部组织的网络教育部分公共基础课全国统一考试,达到毕业条件,颁发国家承认学历的兰州大学毕业证书,教育部统一进行学历证书电子注册。未修满学分者视已修学分情况,颁发写实性结业证书。本科毕业且符合兰州大学成人高等教育学士学位授予条件者,毕业当年可申请兰州大学成人高等教育学士学位。
证书样式:

十四、全国统一考试的有关规定
1.根据教育部规定,修读本科层次的学生须参加教育部组织的“试点高校网络教育部分公共基础课全国统一考试”,统考课程成绩合格后方可取得教育部高等教育学历文凭电子注册资格。
2.在学籍有效期内,符合统考条件的本科学生可进行报考。在统考安排的时间和公布的考点进行预约考试。
从 2019年开始,内地学生只能使用二代身份证报考,不再允许使用军官证、士兵证报考。
3.统考科目按不同学历起点和不同专业类别确定。
高中起点本科学生的统考科目:
①计算机科学与技术、大气科学专业:“大学英语(B)”、“计算机应用基础”和“高等数学(B)”;
②其他专业:“大学英语(B)”、“计算机应用基础”和“大学语文(B)”。[其中,汉语言文学专业统考科目:“大学英语(B)”、“计算机应用基础”和“大学语文(A)”]。
专科起点本科学生的统考科目:“大学英语(B)”和“计算机应用基础”。
4.符合下列条件,可申请免考:
① 已具有国民教育系列本科以上学历(含本科),可免考全部统考科目。
② 非计算机类专业,获得全国计算机等级考试一级B及以上级别证书者,可免考“计算机应用基础”。
③ 非英语专业,获得全国公共英语等级考试(PETS)三级及以上级别证书者、省级教育行政部门组织的成人教育学位英语考试合格证书者,获得大学英语等级考试(CET)四级或以上级别证书者(2006年以前),可免考“大学英语”。
④ 非英语专业,入学注册时年龄满40周岁,可免考“大学英语”。
⑤ 非英语专业,户籍(以身份证为准)在少数民族聚居地区的少数民族学生,可免考“大学英语”。
十五、特别提示
学院公布的录取名单及发放的录取通知书仅表示考生通过了入学考试,准许其在我院进行网络教育的学习。
特别声明:兰州大学网络与继续教育学院是教育实施单位,并非学历审查和鉴定机构,对报名者提供的报考资料的真实性和有效性,不具备权威认定资格,也不承担任何责任。学生信息最终审核结果以教育部“网络教育质量监管系统”及“中国高等教育学生信息网”公布结果为准。凡持虚假证件或伪造个人身份的学生,一经查出,取消学籍,追回录取通知书和学生证;对已完成学业且发放毕业证书的,将追回毕业证书并注销电子注册信息,所交各项费用一律不予退还。
十六、咨询服务
咨询热线: 0931-7847321
通讯地址:甘肃省兰州市城关区盐场路181号
邮政编码: 730000
学院网址:http://dec.lzu.edu.cn
本招生简章在执行过程中,如遇国家出台新政策,按新政策执行。






